Model description
More information needed
Intended uses & limitations
More information needed
Training and evaluation data
More information needed
Training procedure
Training hyperparameters
The following hyperparameters were used during training:
- optimizer: {'name': 'Adam', 'learning_rate': 0.001, 'decay': 0.0, 'beta_1': 0.9, 'beta_2': 0.999, 'epsilon': 1e-07, 'amsgrad': False}
- training_precision: float32
Training Metrics
| Epochs | Train Loss | Train Accuracy | Validation Loss | Validation Accuracy |
|---|---|---|---|---|
| 1 | 0.315 | 0.915 | 0.066 | 0.983 |
| 2 | 0.089 | 0.982 | 0.049 | 0.99 |
| 3 | 0.078 | 0.987 | 0.084 | 0.983 |
| 4 | 0.059 | 0.983 | 0.033 | 0.993 |
| 5 | 0.042 | 0.99 | 0.053 | 0.99 |
| 6 | 0.042 | 0.996 | 0.019 | 0.993 |
| 7 | 0.013 | 0.999 | 0.067 | 0.987 |
| 8 | 0.055 | 0.988 | 0.049 | 0.99 |
| 9 | 0.005 | 1.0 | 0.039 | 0.993 |
| 10 | 0.005 | 1.0 | 0.038 | 0.99 |
| 11 | 0.039 | 0.995 | 0.214 | 0.97 |
| 12 | 0.008 | 1.0 | 0.039 | 0.99 |
| 13 | 0.002 | 1.0 | 0.047 | 0.993 |
| 14 | 0.016 | 0.999 | 0.057 | 0.99 |
| 15 | 0.046 | 0.993 | 0.026 | 0.997 |
| 16 | 0.002 | 1.0 | 0.06 | 0.99 |
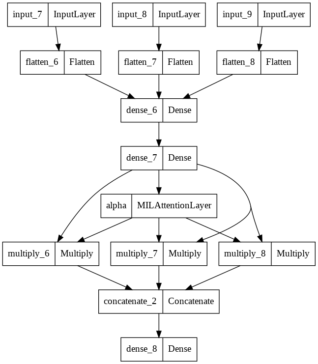
Model Plot
- Downloads last month
- -
Inference Providers
NEW
This model isn't deployed by any Inference Provider.
🙋
Ask for provider support
